|
Fehlersuche: Glühkerzensteuerung
Am 15.11.2014 war es erstmalig passiert: Der CD17 sprang nicht an. Erneutes Vorglühen und Gasgeben
während des Anlassens brachten keinen Erfolg - es bildeten sich nur noch mehr Rauchschwaden und der Motor bockte auf.
Die nun folgende Suche nach der Ursache war recht schnell erledigt: Das Relais im Motorraum, dessen Lastkreis die vier Glühkerzen
mit Spannung versorgt, schaltet nicht mehr durch. An der Spule lag keine Spannung an, selbst dann nicht, wenn der Fahrzeugschlüssel
ins Zündschloß gesteckte wurde. Normalerweise wird dann das Glührelais für einige Sekunden eingeschaltet.
Interessanterweise leuchtete aber die Vorglüh-Anzeige ("GLOW") im Armaturenbrett auf - fast so wie immer. Auch machte der
kleine schwarze Kasten unter dem Beifahrersitz die üblichen Klick-Klack-Geräusche, aber das Lastrelais im Motorraum blieb davon
vollkommen unbeeindruckt. Also habe ich zunächst dieses Relais unter die Lupe genommen: Nachdem es ausgebaut war, wurde sowohl Steuer- als
auch Lastkreis erfolgreich überprüft.

Dieses Relais schaltet die Glühkerzen ein und aus.
Also muß es wohl an der Glühkerzensteuerung (ab jetzt nur noch als "GPC" - Glow Plug Control - bezeichnet) liegen. Und
genau dies ist der kleine schwarze Kasten, der sich bei diesem frühen Modell des N13 unter dem Beifahrersitz befindet.
Glücklicherweise bin ich Besitzer einer Reparaturanleitung (ein Buch aus dem Schweizer Bucheli Verlag), in dem der Stromlaufplan abgedruckt ist. Somit
konnte ich schnell herausfinden, daß die Spule des Glührelais bei eingeschalter Zündung an +12 Volt angeschlossen ist und daß die GPC
den anderen Anschluß auf Masse zieht, um das Relais durchzuschalten. Nachdem ich die GPC abgezogen und den entsprechenden
Anschluß an Masse angeschlossen hatte, zog das Relais hörbar an. Somit war dann endgültig klar, daß die GPC das Problem darstellt.
Die nun folgenden Wochen habe ich dazu genutzt, mich tiefer in den Anschluß der GPC und in die für diese Bereiche interessanten
Stellen im Stromlaufplan einzuarbeiten.
Verkabelung des Glühzeit-Steuergerätes
Der folgende Anschlußplan ist die vereinfachte Wiedergabe aus dem Stromlaufplan aus dem Nissan-Reparaturhandbuch aus dem Bucheli-Verlag. Dieser
ist übrigens fast identisch mit dem N14-Stromlaufplan aus dem "So wird's gemacht"-Buch (Delius Klasing, Band 68). Hier fehlt
allerdings der Sensor für die Motordrehzahl sowie die Verbindung vom Glühkerzen-Plus zu Pin 7.
Bei genauerer Betrachtung des Anschlusses (Kabelbelegung) und der Platinenrückseite stellt man
fest, daß offenbar auch einige der unbelegten Pins eine Funktion haben - zum Spaß wird Nissan da sicherlich keine Kupferkabel verlegt haben. Leider
ist es mir bisher noch nicht gelungen, die Bedeutung dieser Leitungen herauszufinden.

Steckerleiste des GPC-Moduls. Die Pin-Nummern stimmen mit den auf der Platinenoberseite aufgedruckten Nummern überein
und entsprechen nicht denen aus dem Bucheli-Stromlaufplan, der nämlich die Pins 5 und 6 "unterschlägt". Wenn man die Pin-Nummern aus
dem Bucheli- oder "So wird's gemacht"-Buch verwenden möchte, muß man lediglich ab Pin 7 von der jeweiligen Nummer 2 abziehen (7=5, 8=6 usw.).

Anschluß der GPC. Für die Richtigkeit kann keine Gewähr übernommen werden!
Es ist zu beachten, daß in diesem Plan Anschlüsse mit gleicher Bezeichnung (z.B. +BAT und +ON) nicht zwangsläufig direkt elektrisch
miteinander verbunden sind - dazwischen können z.B. noch Sicherungen und Relais geschaltet sein. Diese Übersicht soll lediglich den
schematischen Anschluß der GPC an die Fahrzeugelektrik wiedergeben.
Fehlersuche am "lebenden" Objekt
Um erstmal einen Überblick über die einzelnen Anschlüsse und deren Signale zu erhalten,
habe ich mir mit Leuchtdioden einen "Monitor" gebastelt, der Aufschluß darüber gibt, welche Leitungen gerade wie
geschaltet sind:

Das Innenleben der GPC mit LED-Überwachung.
Mit Hilfe dieser LEDs stellte sich heraus, daß nicht nur der Ausgang für das Glührelais kein Signal liefert - auch blieb die Kontroll-LED
für einen Eingang der GPC dunkel - und zwar die Verbindung zur Lichtmaschine, die ebenfalls von der Batterie-Warnleuchte im Armaturenbrett
genutzt wird.
Nicht nur die Glühkerzen arbeiteten nicht...
Irgendwann ist mir dann aufgefallen, daß auch einige Kontrollampen im Armaturenbrett nicht aufleuchten, was sie bei
eingeschalteter Zündung eigentlich sollten: FUEL (Kraftstoff-Warnleuchte), FILTER (Dieselfilter-Warnleuchte) und AMP (Batterie-
bzw. Laderegler-Anzeige) blieben ebenfalls dunkel. Also war die GPC möglicherweise doch nicht allein dafür verantwortlich, das
Glührelais nicht durchzuschalten?
Der Stromlaufplan verriet mir, daß die AMP-Leuchte zwischen dem Pluspol der Batterie und L-Anschluß der Lichtmaschine angeschlossen ist.
Für die beiden anderen Leuchten (FUEL und FILTER) hat Nissan extra ein eigenes Relais spendiert, um bei eingeschalteter
Zündung dem Fahrer die Funktionstüchtigkeit der Kontrolleuchten zu signalisieren. (Kleiner Exkurs: Da in diesem Schalttafeleinsatz
keine LEDs, sondern kleine Glühlämpchen für die Kontrollanzeigen benutzt werden, kann es natürlich mal vorkommen, daß so eine
Anzeige wegen einer durchgebrannten Birne nicht funktioniert. Daher dieses Relais, welches im Stromlaufplan des o.g. Buches als "Prüfrelais
für Glühbirnen" bezeichnet ist. Auf der Relaisabdeckung ist dieses Relais mit "LAMP CHECK" beschriftet.)

Zu Testzwecken wurde das Prüfrelais entfernt.
Und eben dieses Relais zieht nicht an, was es bei eingeschalter Zündung eigentlich machen sollte. Nachdem ich das Relais
im Motorraum gefunden hatte, wurde auch dieses dann einer externen Funktionskontrolle unterzogen. Gleiches Ergebnis wie beim
Glühkerzen-Relais: Alles in Ordnung. Der Schaltplan offenbarte dann, daß dieses Relais auch am L-Anschluß der Lichtmaschine
angeschlossen ist - die andere Spulenseite wird mit +12 Volt versorgt, solange die Zündung eingeschaltet ist.
Die Lichtmaschine geriet unter Verdacht...
Nun wurde es Zeit, daß ich mich mit der theoretischen und praktischen Funktionsweise einer Drehstrom-Lichtmaschine auseinandersetzen
mußte. Um es kurz zu machen: Eine solche Lichtmaschine ("LiMa") besitzt neben einem Ausgang und einer Masseverbindung
auch diesen L-Anschluß, der diese beiden Funktionen besitzt:
Erzeugt die LiMa keine Spannung, so liegt dieser Anschluß auf Massepotential. Bei eingeschalteter Zündung leuchtet dann die AMP-Leuchte
auf - als Kontrolle, daß der Laderegler in Ordnung ist. Liefert die LiMa Spannung für das Bordnetz, so wechselt der L-Anschluß auf +12 Volt,
was zum Erlöschen der AMP-Lampe führt - es fließt von Plus nach Plus kein Strom. Fällt während des Betriebs die LiMa aus (z.B. wegen
eines Keilriemenrisses), dann wechselt der L-Anschluß wieder auf Masse und die AMP-Anzeige leuchtet während der Fahrt auf - ein Signal für
den Fahrer, seine LiMa schnellstmöglich zu überprüfen.
Das Prüfrelais für Glühbirnen arbeitet ähnlich wie die AMP-Anzeige, allerdings nur, wenn die Zündung eingeschaltet ist: Liefert die
LiMa noch keine Spannung (L-Anschluß liegt auf Masse), dann schaltet das Relais durch und die beiden Anzeigen FILTER und FUEL leuchten auf.
Die andere Funktion des L-Anschlusses ist, für eine Selbsterregung der LiMa zu sorgen. Über die AMP-Glühbirne fließt etwas Strom, und ohne
diesen würde die LiMa nämlich nicht damit anfangen, selbst eine Spannung aufzubauen und somit die Batterie aufzuladen.
Prüfung ohne Lichtmaschine
Zurück zu den drei Kontrolleuchten AMP, FILTER und FUEL, die bei eingeschalteter Zündung eigentlich leuchten sollten.
Da die GPC auch mit dem L-Anschluß der LiMa verbunden ist, war es also durchaus möglich, daß
ein Defekt der LiMa (oder zumindest des L-Anschlusses) die GPC dazu veranlaßt, das Glührelais nicht durchzuschalten. Also
habe ich den Stecker mit dem L-Anschluß von der LiMa getrennt und der GPC einen korrekt funktionierenden Laderegler vorgegaukelt:
Ich habe die Leitung einfach auf Masse gezogen, denn genauso würde sich der L-Anschluß auch verhalten, solange man den Anlasser
nicht betätigt und die LiMa beginnt, Spannung zu erzeugen.
Im Gegensatz zum Prüfrelais und der AMP-Leuchte führte dies bei der GPC leider nicht dazu, wieder normal arbeiten. Offenbar hatte ich es hier
mit zwei Defekten zu tun: Einerseits eine GPC, die sich unnormal verhält, und andererseits eine LiMa, dessen L-Anschluß auch nicht richtig
funktionierte. Bevor ich nun weiter nach dem Fehler der Glühanlage suchen wollte, rückte die LiMa in den Fokus. Ohne die
war an einen weiteren Betrieb des Sunnys nicht zu denken - die GPC könnte ich notfalls auch durch einen Schalter ersetzen
oder selbst bei irgendeinem (Internet-)Fahrzeugteileverwerter kaufen und selbst einbauen. Eine LiMa aber nicht, dafür
benötige ich einen Kfz-Fachmann, nicht zuletzt auch wegen der Unterdruck-Pumpe für den Bremskraftverstärker, die direkt an die LiMa
geflanscht ist.
Säureaustritt bei der Autobatterie
Als die Temperaturen in den Wintermonaten derart niedrig wurden, habe ich die Fehlersuche sprichwörtlich auf Eis gelegt
und die Autobatterie ausgebaut. Dabei ist mir aufgefallen, daß oben etwas Säure ausgetreten sein muß. Es handelt sich
um eine sog. "wartungsfreie" Batterie, oder mit anderen Worten ausgedrückt: Um ein Wegwerfprodukt, da man nicht mehr
an die Zellenverschlüsse herankommt, um den Säurestand zu messen oder gar destilliertes Wasser nachzufüllen. Dafür
haben diese Batterien wohl ein "Überdruckventil", und genau um dieses Loch herum scheint Flüssigkeit ausgetreten zu sein.
Eine interessante Entdeckung: Offenbar war die Batterie "übergekocht", was normalerweise auf eine satte Überspannung
(also jenseits von 15 Volt) schließen ließ. Bei diesem Gedanken fiel mir dann auch ein, was ich bei der letzten Fahrt
mit dem Sunny beobachtet hatte: Beim Auffahren auf die Autobahn mußte ich dem CD17 eine ziemlich hohe Drehzahl abfordern,
da neben der notwendigen Beschleunigung auch eine ziemlich starke Steigung zu bewältigen war. Wegen der Dunkelheit
bin ich mit Licht gefahren - und genau dieses wurde meiner Beobachtung nach bei dieser Beschleunigung etwas heller. Damals habe ich der
Sache nicht viel Aufmerksamkeit geschenkt.
Überspannung als Elektronik-Killer?
Nun fügten sich die Mosaiksteinchen zusammen: Der Laderegler der LiMa war defekt, deswegen leuchteten die Kontrolleuchten
AMP, FILTER und FUEL nicht auf. Durch den defekten Laderegeler wurde die erzeugte Spannung nicht mehr geregelt und die LiMa
lieferte eine Überspannung, die für ein Überkochen der Batterie und eine Erhöhung der Helligkeit meiner Scheinwerfer
sorgte. Und was liegt nun näher als die Vermutung, daß diese Überspannung auch die Elektronik der GPC zerstört hat?
Austausch der Lichtmaschine
Aus Sicherheitsgründen habe ich diese Überspannungstheorie nicht mehr in der Praxis beweisen wollen. Wer weiß schon genau,
was eine defekte LiMa bei einem Startvorgang noch alles in Mitleidenschaft ziehen kann? Ich bin jetzt offenbar mit einer
defekten GPC davongekommen, und mit viel Glück hat es die Batterie auch noch überstanden. Deswegen kam dann im Frühjahr 2015
der Entschluß: Ein neuer Generator muß her. Stellte sich nur die Frage: Wie bekomme ich den Sunny ohne LiMa in die nächste
Werkstatt?
Beim Diesel-N13 werden die meisten Motorteile rein mechanisch angetrieben: Die Kraftstoffpumpe beispielsweise wird vom Motor selbst
bewegt, ebenso die Unterdruckpumpe für den Bremskraftverstärker: Diese sitzt auf der Achse der LiMa und ist auch
an dieser direkt angeschraubt. Ein Motorsteuergerät fehlt sowieso (wenn man von der GPC mal absieht) und eine Servolenkung
wurde in mein LX-Modell auch nicht eingebaut. Also müßte es möglich sein, den Wagen auch ohne LiMa eine gewisse Zeit
fahren zu können. Die Batterie wird dann natürlich nicht mehr nachgeladen - die nach dem Glühen und Anlassen verbleibende
Energie muß dann für eine gewisse Zeit ausreichen.
Um hier etwas Klarheit zu schaffen, habe ich die vollständig aufgeladene Batterie zum Starten benutzt: Manuelles Vorglühen (10 Sekunden),
Anlasser durchdrehen (dabei weiterglühen) und nach dem Anlassen die Kerzen weitere 20 Sekunden heizen lassen. Nach ca. 6 Kilometern
Schleichfahrt (ca. 20 Minuten) habe ich dann bei laufendem Motor die Minusklemme der Batterie gelockert, aber so festgehalten, daß der Kontakt
nicht abreißt. Dann habe ich ein analoges Strommeßgerät so anschlossen, daß nach dem Abziehen der Klemme vom Minuspol der Strom
ohne Unterbrechung über das Amperemeter fließen konnte. Mit diesem "Trick" war es mir dann möglich, den realen Stromverbrauch bei
laufendem Motor zu ermitteln: ca. 2 Ampere zeigte die Skala an. Dabei waren natürlich alle verzichtbaren elektrischen Verbraucher (Lampen,
Lüfter, Autoradio etc.) ausgeschaltet.
Mit diesem Meßwert habe ich dann die mittlerweile wieder ausgebaute Batterie belastet. Glücklicherweise zieht eine 21 Watt-
Glühbirne (z.B. als Bremsleuchte oder Blinker eingesetzt) ungefähr diesen Strom von 2 Ampere. So konnte ich dann mit einer
solchen Birne, einer Stoppuhr und einem Voltmeter den Entladeverlauf verfolgen. Erst nach 3 Stunden war die Klemmenspannung von
anfänglichen 12,43 auf 12,00 Volt abgefallen - genug Zeit also, meine Wunschwerkstatt (ca. 1 h Fahrzeit) zu erreichen.
Mit vollgeladener Batterie sollte es dann losgehen - bis mir dann nach einigen Metern auffiel, daß sich meine Tachonadel wie angeklebt
verhielt. Auch bewegte sich der Kilometerzähler nicht, was wohl auf eine defekte Tachowelle zurückzuführen war und absolut
nichts mit den eigentlichen Problemen zu tun hatte und auch eine andere Geschichte ist...
Jedenfalls war an diesem Tag noch eine neue LiMa (mit angeflanschter Unterdruckpumpe) an die Stelle der alten gerückt.

Die neue Lichtmaschine von HERTH+BUSS/JAKOPARTS.
Austausch der Glühkerzensteuerung
Nun war es an der Zeit, die bei einem Autoverwerter käuflich erworbene Gebraucht-GPC anzuschließen. Manuelles Vorglühen
mit einem Schalter ist zwar kein Drama, aber komfortabler ist da natürlich eine Steuerelektronik. Nachdem alle provisorischen
Kabelverbindungen für den Glüh-Schalter entfernt worden waren, kam die neue GPC an den Stecker - und funktionierte prompt nicht.
Nun stehe ich eigentlich wieder am Anfang der Fehlersuche. Meiner Einschätzung nach gibt es jetzt zwei Möglichkeiten: Die Ersatz-GPC ist ebenfalls
defekt (möglicherweise war dies ja auch der Grund, das Spenderfahrzeug zu verschrotten), oder einer der beiden Sensoren (Temperatur und
Motordrehzahl) liefert der GPC derart unmögliche Werte, daß diese sicherheitshalber die Glühkerzen kalt läßt. Kann ich mir letztendlich auch
nicht so recht vorstellen, da dann zumindest das Glührelais nach dem Einstecken des Zündschlüssels anziehen müßte.
Das (vorläufige) Ende der Geschichte: Die Glühkerzen werden wohl zukünftig manuell ein- und ausgeschaltet.
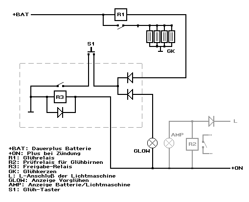
Per Knopfdruck zum Erfolg
Sowohl die GLOW-Leuchte als auch das Glührelais werden mit Masse geschaltet. Wenn man also die Leitungen, die zur Anzeige und zur
Relaisspule führen, zusammenschließt und diese dann mit einem Taster verbindet, der wiederum an Masse angeschlossen ist, kann man
per Knopfdruck die Glühkerzen einschalten. Dabei leuchtet dann die GLOW-Anzeige im Armaturenbrett. Messungen zwischen den beiden
Leitungen haben allerdings eine winzigkleine Potentialdifferenz ergeben, so daß ich sicherheitshalber beide Leitungen mittels Dioden
"entkoppelt" habe. Da das Glühkerzen-Relais an "Dauerplus" angeschlossen ist, kann der Glühvorgang auch mit
leerem Zündschloß aktiviert werden. Um dies zu verhindern, sorgt ein kleines Zusatzrelais (R3) dafür, daß nur bei eingeschalteter
Zündung der Glühvorgang durchgeführt werden kann:

GPC-Ersatzschaltung
Die zur Relaisspule parallel geschaltete Diode vernichtet eine entgegengesetzte Spannung beim Abfall des Relais (Induktion).

GPC-Ersatzschaltung (Anschlüsse)
Da alle benötigten Leitungen am Stecker für die GPC vorhanden sind, habe ich mich für die einfachste Variante entschieden und habe den
Anschluß der "manuellen Steuerung" dort vorgenommen. Ein paar Zentimeter vom Stecker entfernt habe ich die vier Leitungen (ON, Masse,
GLOW-Leuchte und Glührelais)
durchtrennt. Sollte sich irgendwann mal die Gelegenheit ergeben, eine neue GPC auszuprobieren oder mit der Fehlersuche fortzufahren, kann ich
problemlos den Stecker wieder vollständig an den Kabelstrang anschließen.

GPC-Ersatzschaltung im Original-Gehäuse
In das Gehäuse der originalen Glühkerzensteuerung (unter dem Beifahrersitz) habe ich nun die Ersatzschaltung eingesetzt. An eine 9polige SubD-Buchse
wird ein Handgehäuse angeschlossen, in dem sich ein Schalter befindet. Mit diesem Schalter können nun die Glühkerzen manuell "gesteuert"
werden. Sicherheitshalber befindet sich ein Taster im Gehäuse, mit dem ebenfalls der Vorglühvorgang manuell durchgeführt werden kann.
|